《关于推进新时代杭州动漫游戏和电竞产业高质量发展的若干意见》的实施细则 |
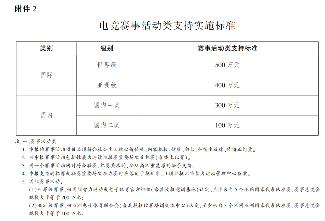
| 2022年第十八届动漫节之际,杭州发布了第六轮产业政策——《关于推进新时代杭州动漫游戏和电竞产业高质量发展的若干意见》,大力支持动漫游戏和电竞产业发展。 为贯彻落实《关于推进新时代杭州动漫游戏和电竞产业高质量发展的若干意见》(以下简称“若干意见”),加强资金管理,提高财政资金使用效益,推动杭州动漫游戏和电竞产业高质量发展,现依据《若干意见》,特制定以下实施细则。 一、申报条件 1. 申报对象在本市合法经营,从事动漫游戏和电竞作品创作、研发销售、产业研究、平台建设、人才培养、演艺展播和相关赛事活动的企业和机构,不受理以个人名义申报。 2. 申报对象应是经营管理制度完善、财务管理制度健全、会计核算规范,支持中国国际动漫节的举办,为动漫游戏和电竞产业发展作出贡献,近三年内没有因违规违法经营受处罚的记录和申请贴息项目逾期还贷的记录(包括不良信用记录),否则不予受理。 3. 申报项目需符合国家、省、市的相关产业发展导向,有助于提升我市动漫游戏和电竞产业发展水平,引领产业健康发展,兼顾社会效益和经济效益。 4. 动漫游戏项目由多家企事业单位、机构共同实施的,申报方必须是项目第一出品方或获奖主体。电竞项目申报方必须是项目主办方或由项目主办方书面授权且参与项目实施的承办方。 二、申报程序 1. 动漫游戏类:申报对象将项目报至属地文化创意产业发展中心,初审后统一报送至市文化创意产业发展中心(市动漫游戏产业发展中心)。 2. 电竞类:申报对象将项目报至市智力运动管理中心。 动漫游戏和电竞相关项目将由主管单位参照《杭州市文化创意资金管理办法》组织评审,确定额度,逐级研究,拨付资金。 三、职责与分工 1. 市委宣传部负责动漫游戏和电竞产业资金预算管理,分配项目资金,组织项目实施,审核拨付资金,对预算执行、资金使用情况进行跟踪监督检查,开展全过程预算绩效管理和信息公开等工作。市文化创意产业发展中心(市动漫游戏产业发展中心)负责动画、漫画和游戏相关项目申报,市智力运动管理中心负责电竞相关项目申报。 2. 市财政局负责按规定安排预算资金,对市委宣传部的动漫游戏和电竞产业资金管理情况进行监督,指导开展预算绩效管理等工作。 3. 申报对象需对申报项目及相关材料的合法性、真实性和可行性负责,严格按照本实施细则的要求进行申报,自觉接受和配合审计。 四、扶持奖励范围和标准 1. 电视动画播出支持。在中央广播电视总台央视各频道和卡通上星频道播出的原创动画作品,按其在以上电视台的销售额,给予1:1配套支持,每部作品年度支持总额最高不超过50万元。 2. 网络动画投放支持。在国家主管部门认定、具有动漫相关内容传播资质且用户量1亿以上的主流新媒体(含手机端)平台上播映或上线,以企业为单位,按其所有作品在以上平台上的年度销售收入分成,动画达到200万元,按其收入的3%给予支持,每家单位年度累计支持总额最高不超过50万元。 3. 动画电影放映支持。在全国院线放映,票房累计达到2000万元,支持50万元;达到1亿元,支持200万元;达到5亿元,支持500万元;超过10亿元,支持1000万元。 4. 漫画作品发行支持。原创漫画作品发行量达到2万套,支持5万元;达到5万套,支持10万元;达到8万套,支持20万元;达到12万套,支持30万元;鼓励杭产漫画在国家主管部门认定、具有动漫相关内容传播资质且用户量1亿以上的主流新媒体(含手机端)平台上线,作品年度销售收入分成达到100万元,按其收入的3%给予支持。每家单位年度累计漫画发行支持总额最高不超过50万元。 5. 作品获奖支持。申报并获得国内外奖项的,根据其获奖等级和等次,参照相关标准,按从高不重复原则给予支持,每部作品累计最高不超过500万元(详见文末附件1) 。 6. 主旋律作品创作支持。鼓励正能量主旋律动漫创作,对入选国家级重点项目的动漫作品给予10—50万元资金扶持;实施聚焦原创精品游戏发展的“群星计划”,每年评选一批健康的功能性优秀原创游戏产品,给予研发支持。 7. 重点项目支持。鼓励具有创新性和引领性的重点项目,根据项目的公益服务属性和市场属性,原则上按不超过项目实际投入额的30%予以支持,单个项目一次性支持最高不超过50万元。持续实施文化企业“凤凰行动计划”,力争新培育上市动漫游戏和电竞企业3家左右;实施“雏鹰行动计划”,支持成长性好的小微动漫游戏和电竞企业发展壮大。 8. 文化出海支持。鼓励面向境外发行弘扬中华优秀传统文化、展示杭州文化特色的原创优秀产品,积极搭建文化出海公共服务平台,在境外参展、境外销售、品牌合作等方面给予支持和激励。参展中国国际动漫节和境外知名专业展会活动,可获得最高不超过实缴展位费50%的支持;对动漫作品境外版权授权,按年度境外实际授权收入的10%给予支持;对游戏作品境外版权授权,按年度境外实际授权收入的2%给予支持。同一家企业年度支持总额最高不超过100万元。 9. 电竞赛事活动支持。引进高水平电竞赛事落户,支持国内外电竞杯赛、联赛重要场次落户,按项目实际发生费用(根据专项资金管理办法委派的第三方审计机构)的30%给予支持,最高不超过500万元(详见文末附件2)。 10. 获奖及入选支持。电竞俱乐部冠“杭州”队名,参加总奖金超过600万元(含)的国际电竞赛事,每获得一个国际电竞赛事冠军奖励60万元,亚军奖励40万元,季军奖励20万元。参加总奖金超过200万元(含)的国内电竞赛事,每获得一个国内电竞赛事冠军奖励25万元,亚军奖励15万元,季军奖励8万元。 电竞企业自主研发的电竞产品入选国际电竞赛事,每个项目奖励500万元。入选国内电竞赛事,每个项目奖励200万元。 11. 产业融合支持。强化IP运营,以打造“ 永不落幕的动漫节” 为平台,培育一批示范景点、二次元街区和特色项目。推动动漫游戏和电竞产业与网络文学、影视、演艺、旅游、体育等行业深度融合,对较好体现IP赋能的项目,每个项目年度支持总额最高不超过50万元。 12. 金融服务支持。对从银行等金融机构获得贷款的,给予贴息。经审计,按年度给予不超过中国人民银行当期基准利率50%、最高50万元的贴息支持。 13. 提升国际节展品牌。支持办好中国国际动漫节等有助于“动漫之都”品牌建设的节展、论坛和活动,擦亮城市金名片,吸引名企和优秀项目落户。 本细则自发布之日起正式施行,有效期至2025年12月31日。项目支持遵循“从高不重复”的原则予以支持,由市委宣传部、市财政局负责解释。
|
| 中国国际动漫节 2023年04月07日 |



